Toggle navigation
About Us
History
Vision, Mission, Core Values & Logo
Executive Council & Committees
Secretariat
Corporate Governance
Constitution of The Singapore Association for the Deaf
Financial Information
Whistle Blowing Policy & Procedures
Data Protection Policy
ESG (Environmental, Social, & Governance)
About Deafness
Introduction
Sign Language & Sign Systems used
Deaf Culture & Community
Resources for Families
FAQ
Services
Community Services
Deafblind Programme
Legal Clinic
Itinerant Support Services
Video Relay Service (VRS)
Sign Language Interpretation Services
Notetaking Services
Hearing Care Centre
Deaf Education
Mayflower Primary School
Beatty Secondary School
Deaf Education Courses (SPED)
The Little Hands Bilingual-Bicultural Programme
Sign Language Courses
Deaf Culture and Sign Language Programme
Singapore Sign Language Course
Deaf Awareness Programme
Introduction to the Singapore Deaf Community and Language (Micro-learning Course)
News & Media
News & Media
Annual Reports
SIGNAL Newsletter
UpComing Events and Activities
Publications & Resources
SgSL Resources
Join Us
Careers With Us
Be Our Ambassador
Be Our Client
Be Our Member
Be Our Volunteer
Volunteer Groups
Inclusive Opportunities
Fundraising
Donate
Donate Online
Donation Methods
Contact Us
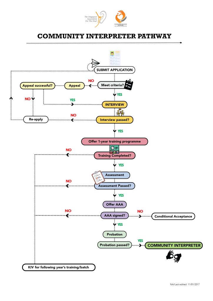
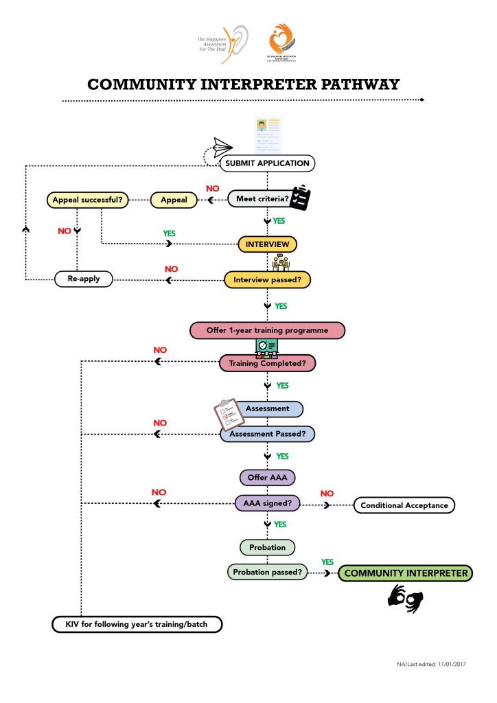
Community Interpreter Training Pathway
Home
  /  
Service
  /  
Sign Language Interpretation
  /  
Community Interpreter Training Pathway
Community Interpreter Training Pathway